学校首页
大赛领航
赛事捷报
新闻速览
以赛促教 以赛促学 以赛促改
赛教融合 岗课证赛 综合育人
大赛领航
更多
智能工学院接收关于举办第十六届山东省大学生科技节的通知
06-03
智能工学院接收来自山东省人力资源和社会保障厅关于组织开展
06-03
关于组织参加2024金砖国家职业技能大赛的通知
05-30
第十六届山东省大学生科技节暨第七届山东省大学生人工智能大
05-29
信工学院全力备战教学能力大赛
05-23
溯源立本,以说促思 ——山东圣翰财贸职业学院2024年教师“
05-18
检验检疫技能模拟大赛展现学生实操能力,王校长亲临指导提升
05-15
康复治疗大赛备赛火热进行:王校长亲自指导脑卒中评估,学子
05-15
健康养老照护赛项学生严谨训练,全力备战国赛
05-15
王校长亲临指导,助力山东省职业院校技能大赛口腔修复工艺方
05-15
赛事捷报
更多
圣翰才俊闪耀数竞赛场,铸就辉煌篇章
06-11
信息工程学院在大唐杯省赛中斩获一等奖
05-14
圣翰玫瑰,省体绽放
04-24
公共基础部教师在2023年第四届全国高等院校英语能力大赛中获
04-16
我校足球队参加济南长清第三届大学生文化艺术节足球联赛并获
03-22
圣翰学子在山东省大学生专科数学竞赛中取得历史性突破
03-22
公共基础部在第十四届山东省大学生科技节——“金德杯”第三
03-22
智能工学院汽车教研室参加山东省电能替代行业职业技能竞赛
03-21
智能工学院师生在2023年山东省“技能兴鲁”职业技能大赛 新
03-21
汽车教研室喜获“未来领袖”杯第八届山东省大学生创客大赛总
03-21
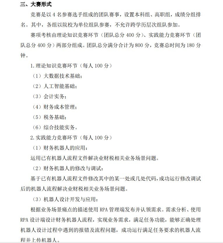
第十五届山东省大学生科技节暨第六届山东省大学生人工智能大赛RPA财务机器人赛项
发布日期:2024-03-22 15:14