大赛领航 更多
关于举办第十五届山东省大学生科技节—财务共享能力方案设计赛的通知
发布日期:2024-03-28 13:15

       根据《关于举办第十五届山东省大学生科技节的通知》(鲁科协发〔2023〕10 号)的要求,2023 年“第五届山东省大学生智慧企业管理创新设计大赛”正式启动。本赛事为山东省科学技术协会、山东省教育厅、共青团山东省委、山东省发展和改革委员会、山东省工业和信息化厅、山东省人力资源和社会保障厅联合主办的第十五届山东省大学生科技节赛事活动之一,现将有关事项通知如下:
       一、 大赛目的
       山东省大学生智慧企业管理创新设计大赛依托智慧企业创新管理经营,让学生在创新经营决策活动中体验智慧企业管理,以新一代信息技术为依托,将沉浸性、交互性与专业技术的真实性相结合,深化大数据挖掘,推进管理变革创新。将先进的信息技术、工业技术和管理技术深度融合,感知管理的数字化、网络化及大数据处理和智慧企业应用,帮助学生增强分析决策与解决问题的能力。
       二、 组织机构
       赛项指导单位:山东省工商管理类(含农林经济管理)专业指导委员会
       承办单位: 山东省企业管理研究会
       协办单位:中国石油大学(华东)、山东女子学院、烟台理工学院、山东农业工程学院、山东水利职业学院
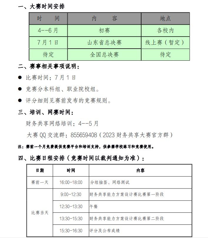
       三、大赛内容
       财务共享能力方案设计赛(依托“浪潮财务共享服务中心建 设与运营电子沙盘”平台,整体规划建设方案包含:小组成员及分 工、战略定位、组织人力设计、共享业务流程设计、基础设施与信 息系统设计、运营体系设计等内容。详细要求参见附录 1)
       四、参赛要求
       1. 本次大赛只接受团体报名,并在本校组织方备案后方可参赛;
       2. 参赛团队每个赛项中需有 1-2 名指导教师作为团队指导教师参赛,指导教师必须为在校全职教师;
       3. 参赛选手必须为报名院校在校本科生、大中专生,参赛选手不受专业年级等条件限制,不得跨校组队;
       4. 总决赛各子赛项每个院系不超过 2 支参赛队,每支参赛队 4 名参赛学生,1-2 名指导教师。
       五、报名方式
       参赛选手在山东省科协(http://www.sdast.org.cn/)网站,选择大学生科技节赛事报名板块进行注册,注册成功后,在大学生科技节赛事报 名板块选择赛事报名,登录注册成功的账号,点击左侧菜单栏“大学生 科技节赛事服务系统”,点击“个人报名信息”,选择赛事列表中的赛 事进行报名,提交后报名成功。
       六、奖项设置
       本次大赛只设一、二、三等奖,分别不超过参赛数量的 5%、 15%、30%,由主办单位颁发获奖证书。
       附录1: