凭什么深化:职业教育产教融合的制度规划、市场匹配与组织结对
发布日期:2024-08-19 15:33

       摘要:职业教育产教融合经过多年的规模化仍表现出制度规划的空泛化、市场合作的盲目化与特定组织合作的松散化困境。解决这一问题,不能仅仅从区域平衡、社会责任或市场利益等单一层面出发,而需要系统地理性分析融合难题的本质,多层面探讨和分析区位布局的原则及其实际应用。为实现高质量的产教融合发展,需要从简单的直觉式布局转向基于逻辑的理性规划。具体措施包括:完善产教系统的整体规划,提高区位合作制度的精确度和准确度,降低合作成本;明确市场匹配的指导原则,优化匹配效率和信息成本;考虑特定区位因素,采取因地制宜的策略,分类指导各地区和各类区位的产教融合组织进行深度合作。
  关键词:产教融合;区位合作;高质量发展;教育布局
职业教育的高质量发展需要以深化产教融合作为基础。近年来,产教融合改革虽取得规模成就,但深度仍待提升。“深化”产教融合因此成为焦点,2013年的《中共中央关于全面深化改革若干重大问题的决定》首次在产教融合要求前增加了“深化”这个修辞语。2017年《国务院办公厅关于深化产教融合的若干意见》在政策标题中将其定为权威政策话语。《职业教育产教融合赋能提升行动实施方案(2023—2025年)》强调校企合作,深化办学模式、培养内容等,标志着“深化”在政策和学术领域的重要地位。
  虽然产教融合本质上包含“交融一体”的内涵,使用“深化”一词似乎略显冗余,然而,为了强调其重要性,依然选择了这种表达方式,反映出深化产教融合的复杂性。如何深化职业教育产教融合,学界存在诸多争论,集中在三个主要观点:宏观制度完善论、基础条件设计论和市场利益激发论。宏观制度完善论指出产教融合政策供给不足,政策边界模糊,以及未充分考虑企业需求。基础条件设计论则关注如何通过管理机构或载体促进融合。市场利益激发论强调通过知识治理协同和机制优化提升效果。上述争论呼吁在政策、基础设计和市场机制等方面共同推进产教融合的深化。当前关于职业教育产教融合的争论主要集中于应用外部因素和条件进行深化,如宏观制度优化、市场经济手段或知识治理等,而对于“凭什么”进行深化的系统化思考不足。虽然当前职业教育产教融合的争论有助于理解多种深化方式,如政策优化、市场手段激励等,但主要集中在“用什么”而非“凭什么”深化,缺乏系统化探索,因而需要更系统的多层面研究产教融合困境。
       一、职业教育产教融合困境涉及的三个层面
       (一)制度层面的区位规划空泛化
  一是国家至地方各层级缺乏系统化的制度设计,导致合作规划和布局模糊、过度主观。如“十四五”规划中多省未充分考虑产业需求,导致职业院校专业设置与产业转型需求不匹配。国家层面协同性标准缺失,部门间以及部门与地方政府的协作关系不明确。目前在职业教育宏观规划时,仅将国家简单分为东部、中部、西部三个区域,这种划分过于笼统,对职业教育产教融合规划缺乏具体指导,尤其是县级及以下层面长期缺少规划。除了在东部经济较强的县城外,中西部农村的县级中小微企业及职业院校缺乏政策指导。另外,产教融合规划具体到各省份,在文件联合行动跨部门管辖方面也还有不足。如产教融合区位市场中省际之间的“垄断”同样也会导致职业教育产教融合市场分割问题,“部分产教融合项目如果想要采用市场化运作,那么在实际操作中还需要不断创新,探索市场化之新路”。二是制度定位不明确和缺乏详细规划。国家发展和改革委员会、教育部印发的《建设产教融合型企业实施办法(试行)》提出了综合激励措施,但多个省份在实施时展现出目标同质化,缺少针对性和可操作性。如14省(区、市)在“十四五”规划中提出相应的激励与落实政策,但表述区域性目标差不多、具体化可操作化条目较少。如天津与山西尽管在发展水平和产业布局上存在显著差异,但它们的发展目标却高度一致。该现象暴露了在规划和执行产教融合政策时的缺陷,包括对不同地区具体情况考量不足。当前,对于上下级政府间关系和基本制度的理解还很笼统。实际上,行政中上下级关系在控制、合作与竞争三个层面展现,这要求在制定和实施产教融合策略时,必须进行更精细的规划,以适应不同地区的需求和特点。三是在推进职业教育产教融合时,行动主体忽视制度成本。研究显示,现有政策偏向权威和象征性措施,缺少激励、系统变革和能力建设,主因是对政策成本的关注不足,影响政策的有效执行。关键问题是对整体制度成本及其构成要素缺乏梳理,如缺乏国家层面的成本考量,且对地方或组织内部成本与外部成本区分不明确。如国家层面法律条款限制地方政府发行教育债券,降低了地方行动积极性,制度设计有必要基于全国与地方通盘考虑政策直接和间接成本,强化针对性激励措施,以提升政策效果和持续性。四是职业教育产教融合过程中各利益相关方,如职业院校、企业、政府等的利益协调缺失。以上海金山区职业教育产业园为例,该产业园由金山区与浦东新区共同建设,旨在推动产教融合,但两地政府在资源利用和项目合作上存在分歧,如招聘时对本地毕业生的优先政策考虑不一致,导致企业面临不公平情况,这可能影响项目推进。
  (二)市场运行层面的区位合作盲目化
  职业教育产教融合主体对市场概念的内涵认识模糊。笔者对12所高职院校590份《高职教师参与产教融合知识治理调查》问卷数据分析发现,67.3%的受访者认同职业教育产教融合市场匹配应遵循价格机制,但对价格机制的概念内涵认知模糊。管理者或参与者对于产教融合市场匹配理解不足,缺乏深入而具体的市场概念和规划意识,将其误解为完全自发的自由市场,忽视了职业教育产教融合市场是经济自由市场与教育半自由市场的某种综合状态,内部复杂多变。其缺乏对市场匹配关涉下的诸多要素何以关键及其重要性排序缺乏深入研究。多数情况下,职业院校采取基于经验的试错方式盲目推进,局限于与个别企业合作,且停留在场地、课程资源与学习材料等浅层。笔者询问所谓的市场行为是否基于详细规划时,职业院校普遍回答没有具体产教融合规划,仅是依据调查反馈和后续零散会议讨论来决策。一方面,受访者容易将市场匹配与政策制定相混淆,简单地将市场匹配不足归咎于政策不够具体而缺乏指导性。另一方面,受访者对市场类别与要素的认识相对模糊和空泛,未能明确区分市场不同方面与核心要素。这表明行动者市场匹配策略很可能缺乏针对性和有效性。受访者进一步反馈可发现三类问题。
  一是对地理要素的关注程度不够。以沿海城市新建的产教融合产业园区为例,园区最初吸引了行业内的企业,并与地理位置较远的职业院校建立了合作关系,进行职业教育的产教融合。随后,尽管园区附近新建了职业院校,并开设了符合周边企业需求的专业,但由于历史惯性、空间限制等因素,企业仍继续选择与较远的院校合作。该选择导致了高昂的日常交通成本并提高了合作整合难度,最终因成本过高和组织复杂性,迫使双方放弃了最初的合作方案。二是对市场匹配的产业要素缺乏分类分析。已有分析主要基于面上的区域性匹配数据,其区位合作研究缺乏具体指导意义,仅是职业教育产教融合非常粗略的轮廓。尽管政策鼓励企业通过独资、合资、合作等多种形式参与职业教育和高等教育的举办,但在行业分类上的指导思想还显不足,尤其是对第一产业(农业)、第二产业(工业)、第三产业(商业)的职业教育融合缺乏明确的分类指导。例如,农业职业教育在产教融合方面的认知度不高,市场需求不足,技术开发能力弱,竞争力不足,导致农业与商业职业教育产教融合标准的缺失。通常情况下,制造业的规则被不恰当地应用于农业和商业职业教育的产教融合,这种偏向于短视且快速产出的产业态度,忽略了行业间的差异性。此外,中小微企业占据市场绝对的数量优势这个事实,容易被指令性较强而实力较大的国有企业类行业龙头所遮盖。实际上,除了一些知名职业院校外,大多数职业院校通常只能在较强自由度的市场环境中接触中小微企业,因此,市场匹配因素很容易被严重低估。另外,职业教育产教融合行动过程中,国有企业或龙头企业虽被广泛提及,但职业院校对其人才需求结构、岗位情况调研的深度不够,自然对各具体产教融合执行部门的市场行动缺乏了解。三是对市场匹配的专业要素缺乏双向分析,产教融合容易迷失在两个极端。具体而言,一方面,产教融合忽视双向分析,将不同专业合作初略看作同一市场单方面主导行为,难以总括企业与院校双向专业成本;另一方面,经济活动非理性化,行动主体误以为国有企业支持产教融合理所应当,缺乏成本意识。
       (三)特定组织合作层面结对松散化
  职业教育产教融合在组织层面的困境是结对松散化,虽名义上推进产教融合,实际上学校与企业之间缺乏实质性合作,形成了一种形式主义。其原因在于利益差异、管理体系不同,导致信息不同步、利益分配不均等,从而阻碍了产教融合深度发展。理论上产教融合模式多样,但实践中往往未能根据特定模式进行特色化课程设置,导致人才培养目标模糊、专业设置与企业需求脱节等问题。此外,还存在教学与技术合作表面化,互动频率低,合作程度浅等问题。上述问题不仅影响了职业教育质量,也削弱了产教融合模式的实际效果与认可度,成为职业教育领域亟需解决的关键问题。
  一方面,职业教育产教融合组织合作陷入经验化与形式化难题。首先,合作缺乏科学指导,过分依赖局部经验,虽社会资本与历史依赖在某种程度上促进了产教融合,但也带来负面影响。一些合作模式因历史惯性持续存在,却未能为组织带来明显优势,反而使学生成为廉价劳动力,导致学生抱怨,不愿实习,认为重复工作无助于真正技能学习。其次,合作多停留在组织领导层面,难以深入到部门与个人,使得产教信息沟通不畅,知识传播与开发效率低下,实质性合作缺失,亟需改进以提升职业教育质量。
  另一方面,组织区位合作缺乏治理平台而松散化。因缺乏有效治理平台,合作关系往往显得松散,知识治理结构不明确,效率低下。学生在产教融合学习中感到收获有限,更像是实习劳动而非真正学习。如有的企业未能履行与职业院校的合作协议,未提供足够的实习岗位和教学资源。即便合作得以进行,教师与企业之间的知识交流困难,使学生难以真正提升职业技能。由于信息不对称,一些企业简单地将低端工作外包给职业院校,导致学生接受到的是无效技能。另外,考虑到高升学率和人才流失,企业对合作采取应付态度。如山东某高职院校,学生通过升学而未能从产教融合中获益,一年就有1500名学生通过专升本考试进入普通本科院校学习,有60名左右的学生考取研究生。即使企业与院校建立了紧密联系,缺少有效的知识流通和治理,也会使得深入合作和教学内容调整根据产业需求进行变得困难,进而影响了合作的深入发展和效率。
       二、职业教育产教融合的深化凭借
    (一)凭借制度体系指向深化:制度指向作为区位因素的作用机理
  在职业教育与产业融合的过程中,制度指向作为一种区位因素,首先发挥着至关重要的作用。制度指向不仅形成了区位合作的基本框架,也可能塑造出理想的合作网络。具体而言,政策的存在和限制在一定程度上界定了可能的合作方向和网络。即政策所禁止的行为必然不会发生,而政策允许的不一定会被采取行动。在这一框架内,政策作为制度的主体,为职业教育与产业融合的区位合作提供了方向性指引。然而,该过程中还存在着市场自主性匹配的问题。依据产业区位论的研究传统,我们首先假设政策导向的行为将会被执行,并且理想地在政策指向的区域内分布。随后,职业教育与产业融合的区位选择会在政策允许的调整范围内,根据市场匹配的需要进行进一步的调整。这意味着,尽管制度指向为区位合作提供了初步的框架和方向,但最终的区位选择还需通过市场匹配机制来优化和微调。
  制度指向在职业教育与产业融合合作网络的构建中起着初步且关键的作用,这种指向不仅形成了合作的基础网络,甚至是理想中的合作网络,但其作用受到制度设计关键要素或基础原则的限制。尽管现有研究主要聚焦于制度指向的最小成本问题,将其视为关键因素,实际上,制度设计不仅关注成本最小化,还可能涉及最大化利润、投资行为、政治目的等多重目标。如国家推动职业教育与产业融合的均衡发展、补偿性发展等,体现了追求共同富裕的政治意图,表明制度设计涵盖了最小成本、最大利润、投资动机、社会及政治目标等多种目的。然而,不论是哪种目标,市场匹配的自发机制也必须考虑进来,否则,即便制度中融入了政治或社会目标,也难以实现有效的职业教育与产业融合。
  其中,全国制度成本与区域制度成本是决定制度成本的关键因素。我国基本社会制度、经济制度在全国具有较好的同一性,其对职业教育产教融合区位合作具有整体性指向。然而,职业教育产教融合区域制度成本在不同地区、不同产业、不同组织负担不同,需要在发展制度规划中厘清全国与区域的承担结构。如地方技能和广布技能分类就是制度成本的重要因素,前者指产生在某些确定地方的技能,后者指到处都可以使用的技能。以上述两种技能为内容的职业教育产教融合,国家与区域谁来承担主要成本需要分类规划。另外,纯技能的表达能够超脱技能对象,对象技能则不能,产教融合制度成本规划时也应该分类考量。
  (二)凭借多元市场匹配深化:市场匹配作为区位因素的作用机理
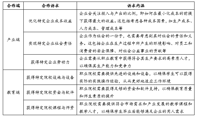
  在制度指向基本网络前提下,产教融合还受区位合作市场匹配自发行动的影响。因为,简单地强制推动企业与院校“结为一对”,这是组织自主结对水平相对较为低级的第一阶段,第二阶段则是企业组织扩张或院校扩张的自主性合作,根本动力在于市场诉求的满足。那么合作区位选择制度规范点还是市场匹配成本最低点呢?这取决于制度所涉及的均衡发展需要,或所涉及的“金融+财政+土地+信用”组合激励强度,与市场机会主义行动的成本比较之后,形成区位合作行为还是市场机会主义行为。双方主要的市场诉求,产业端包括成本收益、社会责任与劳动力等,教育端包括设施设备、资金、软件、课程与师资等(见表1)。
表1  产业端与教育端对产教融合的市场诉求
 
       (三)凭借组织自发结对深化:组织结对作为区位因素的作用机理
  区域或城市是组织的母体,组织是其产儿,区域层面的产教融合最终靠微观组织的集聚或分散行动来达成。职业教育产教融合组织“集聚—分散”行动结果力来自两个层面,一是一般区位因素层面(制度与市场),二是特殊区位因素层面(组织)。要拟定一个符合组织区位合作发展规律的职业教育产教融合发展规划,前提是尽可能考虑一般区位因素与特定区位因素,最大可能地调动职业教育产教融合主体的积极性与能动性。为了理论建构简化的需要,除了区域性要素(制度指向、市场匹配)之外,影响职业教育产教融合的其他所有要素(历史、人情、文化等)统归于集聚要素和分散要素之中,职业教育产教融合状态就是具体组织的集聚要素吸引力与分散要素排斥力互相作用后停留在某种紧密程度的组织化结果。
  组织层面是区位合作体系的基本且重要的分析单元。组织层面区位合作影响国家层面、区域层面的市场化合作状态。组织层面的区位合作是职业教育产教融合实践的基本单元。无论在国家层面、区域层面,还是组织或个体层面的区位体系中,职业教育产教融合基本区位单元应该是作为组织形态的企业或院校。因为其上的区域层面、国家层面产教融合格局就是组织群体运动的结果,区域层面与国家层面的产教融合规划最终要靠实体组织具体的区位合作行为或市场化行动来实现。另外,作为组织掌控者或任务执行者的个人充当产教融合分析的基本区位单元则过于微观,难以获得一般性产教融合规律。
  个体层面在具体组织中也会产生某种作用力。企业主或管理层的价值观反映了组织的文化、信仰和目标。在职业教育产教融合中,企业主或高层管理人员的理念和价值观对区位合作的决策具有重要影响,如有的企业主强调社会责任和公益,更愿意与本地职业教育机构合作,支持本地教育事业的发展。而有的企业主则更注重自身利益和市场效益,更愿意与具有更高技能水平和竞争力的职业教育机构合作,以提高自身的生产效率和竞争力。如果企业主张以人为本、科技创新,并在本地区聘请了大量的技术人员和工程师,拥有较强的技术实力和创新能力,那么在职业教育产教融合中,该企业就更愿意选择与本地技术类高等院校和职业教育机构合作,共同开发培训计划和课程,为企业的技术人员提供更加全面和专业的技术培训,提高其创新能力和竞争力。企业认为该合作可以促进企业的科技创新,提高员工的职业素养和技术水平,同时也有助于本地职业教育机构的发展,实现“互利共赢”的局面。这种合作背后,就是企业主的情感倾向和理念价值观的体现。
  特殊区位因素(组织)的吸引力、排斥力互相抵消后,吸引力强则能促进产教融合区位“组织”合作暂时平衡在某种吸引状态。满足了职业院校与专业需要、产业发展需求,组织合作的某种结构状态即为融合状态,其他位置则为欠融合状态。组织“集聚—分散”博弈行动后产生的结果力(吸引或排斥)的方向与力度,决定职业教育产教融合理想模式的组织结构。如果排斥力相对较大,组织难以合作:反之,则是组织之间互相吸引而较好合作,其能够推动产教融合深化。现实中许多时候是共同目标达成,这可以让组织双方更加认同和信任对方,从而加强区位合作关系,如形成互相依存或价值共创的组织合作状态。
       三、以理性化区位优化策略突破职业教育产教融合难题
职业教育产教融合深化难题的突破,不能仅停留在直观表面的合作认识,需要借鉴具有深度的城市规划学制度、市场与组织分层的“区位”概念,基于逐步深化的系统观念,从单一层面走向复杂多层面的理性探索,我们才能获得根本性策略。
  (一)充实产教系统规划,提升区位合作制度指向的精度、准度,减少制度成本
  1.构建层次体系以细化职业教育产教融合制度指向精度。首先,国家与行业开展职业教育产教融合制度指向的整体规划是基本前提。因为,规划如果不能保障全局受到基本作用的话,一系列项目化或自发性局部改善措施将难以发生全局性改变,数十年来职业教育产教融合深化的难题始终难以突破就是明证。我们必须首先引导职业教育产教融合在国家发展效益、国家均衡发展两条主线进行整体规划。其次,整体设计不同功能的职业教育产教融合体制机制。分类深度管理的关键是形成匹配产教融合需要的财政管理制度、干部管理制度、项目审批制度、绩效考核与监督制度等。政策规划要避免笼统地说明以城市为中心进行规划与管控,而要明确细分不同的地区类型。一方面,需要按照地理区位、经济区位、行业细分区位进行细分。另一方面,详细规划的编制要充分对接分区管控,根据城乡建设情况和发展潜力对区位类型进行细分,依据各区位特征差异、经济社会发展战略及近远期建设内容,从全国整体、区域整体调控出发,提出各类地区的规划编制重点,因地制宜采用技术方法,形成编制内容,为不同的分区定制区位产教融合制度指向措施。最后,激活地方体制机制活力以提升产教融合主动性。地方政府的政策环境也会影响职业教育产教融合的发展。有些地方政府通过制定产教融合优惠政策,鼓励企业与职业教育机构开展深度合作,促进产业升级和人才培养;而有些地方政府则缺乏对职业教育产教融合的政策支持,导致当地的职业教育和产业发展存在脱节和匹配度不高的问题。要针对地方制定产教融合的优惠政策,加大投入力度,提升职业教育水平,加强与企业的沟通与协调。
  2.细化预测程序以提高职业教育产教融合制度指向准度。职业教育产教融合区位预测分为宏观预测、中观预测与微观预测三个层次。宏观预测是从全球和全国的大视域考察地理规划、产业走向、人口流动趋势、职业教育布局势态等,属于全局性的。预测有风险,一般仅有相对的准确性,相对而言,宏观预测比中观预测与微观预测可能更准确,中观预测比微观预测又更为准确。区域地理学认为宏观区位预测主要包括社会经济预测、“城市兴衰预测—中心区位—门户区位”。然而,职业教育产教融合区位宏观预测,不仅包括上述关键方面,还需要把产业兴衰作为关键区位因素纳入其中,因为职业教育产教融合办学紧密地随着产业更新而改变人才培养方向、专业布局等。
  一方面,强化社会经济预测。无论是产业发展还是职业院校规划,首先取决于整个国家和社会发展的方向与目标,也取决于社会繁荣与城市昌盛的情况。社会经济预测是指对社会和经济发展趋势进行预测和分析,以便在决策和规划中提供参考和指导。另一方面,关注产业发展兴衰。产业发展兴衰是指一个特定产业在一定时期内的发展状况和趋势。它涵盖了产业的增长、萎缩、创新、转型等方面的变化。职业教育产教融合需要密切关注产业发展的兴衰态势,了解产业的需求变化和趋势,以便灵活调整教育培训的方向和内容,与产业保持紧密衔接,促进人才培养和产业发展的良性互动。一是就业机会,产业的发展水平和趋势直接影响到相关领域的就业机会。兴旺的产业通常会创造更多的就业机会,提供更多的岗位需求。职业教育产教融合需要关注产业的发展兴衰,以便调整培养方向和内容,以满足产业对于特定技能和人才的需求。二是人才需求,不同产业对人才的需求存在差异。随着产业的发展和技术的进步,新兴产业和高科技产业对于高技能、高素质人才的需求较大。职业教育产教融合需要与产业保持紧密联系,了解产业的发展趋势和技能要求,及时调整教育培训内容,培养适应产业需求的人才。
  3.加强协同治理以缩减职业教育产教融合制度指向成本。在行政区划整体协同方面,不同行政区划实质意义上实现协同合作,比如,按照自然地理与经济地理划分更多产教融合区域,实现省域共同治理、协商治理。在行政区划内部协同方面,以上海市的土地资源利用为例,上海市职业教育产教融合区位布局的规划,必然要考虑土地资源的利用情况。由于上海市处于城市化进程中,土地资源较为紧缺,因此产教融合规划过程中必须进行合理地分配和利用,以确保各项建设的顺利进行。首先,优先考虑使用闲置土地。根据上海市政府的政策,对于空置或者闲置的土地,政府将优先进行职业教育产教融合相关项目的布局,以确保土地资源的充分利用。如上海市普陀区的职业教育产教融合区位规划,就是在原有的工业厂房和闲置土地上进行建设,以充分利用这些资源。其次,采取用地共享的方式。上海市职业教育产教融合区位布局规划中,考虑到不同行业和企业之间的相互依存和互补性,政府采取了用地共享的方式。
  制度治理、市场治理与组织治理逐步推进的全过程区位因素协同治理措施,能够缩减职业教育产教融合运行的管理成本。市场治理与制度治理有重叠区,组织治理与市场治理、制度治理也有重叠区。制度治理与市场治理的共同点是均属一般化区域空间治理,受一般性的片状影响,集中统一治理的效果较强。组织虽处于制度环境与市场环境之中并受其影响,但特殊区位因素影响同样很大,显然的事实,组织内部部门具体行动者的价值偏好与历史社会网络,无论是市场还是制度都难以干预,特定组织的特殊区位因素受这些具体管理者的影响,其行动代价同样是长期被忽视的产教融合隐性制度成本。可见,职业教育产教融合设计或规划,拥有类似城市规划宏观叠加微观的复杂性,为了效率与公平,我们应当在各阶段设计过程中协同规划制度、市场、组织的制度方案。
  (二)明确市场匹配指引,优化市场匹配成本
  1.职业教育产教融合区位地图开发技术能够为市场匹配提供明确指引。因而,我们有必要借鉴城市规划学,基于区位因素分类形成具有科学规划意义的区位地图。该地图就是职业教育产教融合规划或市场引导的蓝图。该地图的战略定位,应当致力于推动职业教育产教融合深化,而不仅是零星的局部合作关系的修补。该地图的空间与尺度,不应当局限于特定区位引导,相比于既有的区域性职业教育产教融合规划具有更大自由度,但相比全国指令性规划又要具体很多。该地图核心内容是引导关注产业群、城市群与具体公共空间(具体企业或院校)总体合作效益。地图设计要有发展概念,它是逐步更新与完善的市场标准、市场规则与市场布局引导等,类似动态更新的旅游地图一般。地图设计要注意两个原则。一是内部联系原则。制度指向、市场匹配、组织集聚是功能上的内在关联,这三者必须看作是从一般到特殊、互相联系与逐步影响的功能体系。二是外部联系原则。国家、区域、地方之间还有外延上的协同关系,地图必须进行“国家整体”“区域块状”“产业线条”“组织布点”协同分析,外在空间不能割裂。
  2.基于职业教育产教融合区位因素优化四种成本。产业端注意协调资本成本、技术成本、管理成本与劳动力成本。在资本成本方面,如国有企业与大型跨国公司通常有强大的财务实力和资本储备,它们可能投入大量资本用于职业教育的产教融合。相比之下,小型创业公司可能没有像大型跨国公司那样丰富的资本资源,无法承担大规模的资本投入,可以通过寻求政府资金或与教育机构建立合作关系来解决这个问题。在技术成本方面,高科技行业,技术更新速度快,企业需要投入大量的资金用于购买和更新技术设备。职业教育产教融合相关企业可能会与教育机构合作,提供实验室设备、研发平台等技术资源,以帮助学生接触最新的技术。相比之下,传统制造业可能对技术成本投入较少,它们的职业教育融合可能更侧重于培养工人的实际操作技能和生产流程知识,而不是依赖高端技术设备,可能更注重实践培训和工作经验。在劳动力成本方面,从国际横向比较来看,发达国家劳动力成本通常较高,企业在职业教育融合中可能更加注重提高员工的技能和专业知识,以提高劳动生产率。企业可能提供更多的培训机会和资金支持,以吸引和留住高素质的员工。相比之下,发展中国家的劳动力成本可能较低。企业在职业教育产教融合中可能更注重提高员工技能。在管理成本方面,大型企业通常具有完善的组织架构和管理体系,需要投入更多的管理成本来确保教育培训的顺利进行。这包括招聘和雇佣专业的教育培训人员、制定和执行教育培训计划、评估学员的学习成果以及监督教育培训的质量和效果。相比之下,中小型企业可能没有像大型企业那样庞大的管理团队和资源,它们可能面临更大的挑战,如怎么低成本地组织与管理职业教育产教融合过程。
  政府端与教育端成本也需要纳入职业教育产教融合详细规划范畴,在既往企业成本的基础上形成整体性成本概念。职业教育产教融合需要对各类资金进行充分整合和合理利用,因此在选择区位时需要考虑区域的资本成本。比如,在选择建设职业教育产教融合园区时,可以考虑在人口密度大、交通便利等地点,降低建设和运营成本,从而更好地创造规模效应和降低资本成本,形成资金或资源优势。资金或资源优势指的是职业教育产教融合所依赖的财政投入、社会资助、市场融资等额外资金支持。资金或资源的投入效率不高和激励机制不健全,都可能导致职业教育产教融合发展动力和活力不足。
  (三)因地制宜、分类指导推进区域区位产教融合组织深度合作
  职业教育产教融合区位规划方案制定是一个复杂的系统工程。我们不应局限于过去简单的政策文本或指南规划,也不能仅依靠专家会议研讨、问卷调查反馈事实,而要系统借鉴城市规划学原理,甚至发展产教融合规划学,以便积累完善的制度规划、市场匹配实现方法与专业的执行队伍。综合制度、市场与组织的知识与经验,才能开展系统、科学而具体的组织合作分析。实践中的产教融合规划行动是系统化过程,包括材料准备、区位因素分析、综合规划、试点研究与方案成型等五个阶段,各阶段都需要产教融合专业人才运用复杂的规划能力,规划能力包括制度指向与市场匹配均衡法的运用,区位地图的设计、专家库与网络数据库的开发方法等。以重要的第二阶段区位因素分析举例,制度指向分析必须基于具有足够广度与针对性的区位资料,明确的目标层次与推进过程。市场匹配分析要求综合地理、经济、行业领域与职业教育的交互影响,明确市场匹配作用机制与细分要素,特定组织聚集分析要求依次分析一般与特殊区位因素类别与强度,明确其特殊因素(历史依赖、人情社会等)如何在制度与市场塑造的基本合作网络中再度发挥自主性合作推动力。
(来源:《职教论坛》)