学校首页
中心简介
新闻资讯
校企合作
招聘信息
就业指导
下载专区
媒体宣传
毕业生风采
新闻资讯
更多
1-9月全国城镇新增就业1022万人
11-27
山东:今年前三季度全省城镇新增就业97.5万人
11-27
多部门同发力 稳就业保民生
11-27
全国高校毕业生教育人才招聘会举办
11-27
人力资源服务业为超三亿人次提供就业服务
11-27
标准化人才培养专项行动计划发布
11-27
年轻人悄然转向制造业:就业新趋势折射产业新动向
11-27
山东全省社会组织累计发布招聘岗位10728个
09-25
两部门联合开展线上专场活动 发挥社会组织吸纳就
09-25
招聘信息
更多
毕业生看过来!又一批招聘活动来了
11-27
山东圣翰财贸职业学院空中双选会 3月专场
03-02
2023年济宁市“优秀青年人才引进计划” 引进公告
02-13
山东圣翰财贸职业学院空中双选会 1月专场
01-05
蓝海集团招聘简章
11-14
中国大地财产保险股份有限公司招聘简章
11-14
中国未来研究会产业创新工作委员会&中国互联
11-14
长虹美菱(合肥)股份有限公司招聘简章
11-14
万泰装饰有限公司招聘简章
11-10
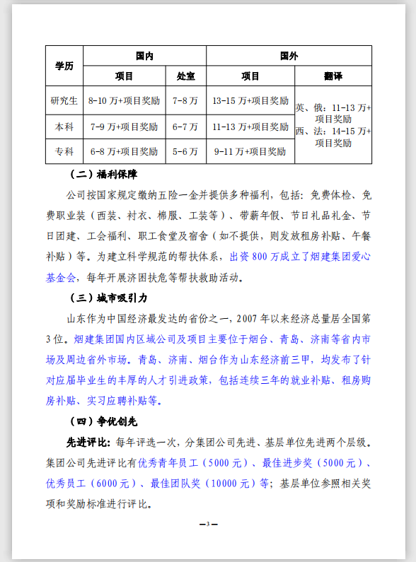
烟建集团有限公司2022年校园招聘
发布日期:2021-09-06 16:05