学校首页
学生组织
学生风采
网上团校
上级文件
团委动态
光辉历程
组织结构
专题栏目
共青团山东圣翰财贸职业学院委员会在学校党委和团市委的指导下,紧紧围绕“提供高品质服务,全力促进学生成长、成才和发展”的工作理念,充分拓展“第二课堂”育人功能,以学生校园文化活动为载体,依托各级团组织与学生组织,通过思想政治教育、文化艺术熏陶、创新创业实践、社会实践锻炼、就业创业见习、志愿公益服务等多种途径,全面履行组织青年、引导青年、服务青年和维护青少年合法权益的工作职能,努力推动我校共青团工作实现新发展。
学生组织
更多
山东圣翰财贸职业学院社团联合会全体例会
12-08
以练筑安,以学践知 — —信息工程学院消
11-30
青春助农暖乡野 志愿服务绘温情 — —我
11-30
初冬暖行护绿意,公益实践伴成长——商学
11-30
以“领头羊”之姿,赴心灵成长之约
11-30
云商传媒学院数字媒体技术专业新生见面会
11-03
云商传媒学院召开优秀校友分享会,助力新
11-03
青春跃动展风彩 活力绽放耀韶华 艺术
10-31
艺术学院“声动校园,主持赋能”
10-31
学生风采
更多
护航银龄岁月,青春反诈同行|山东圣翰财
11-27
我为学生做实事——搭建从课堂到职场的实
10-31
2018级新生军训已拉开帷幕
08-27
音浪燃动青春梦 声韵共谱圣翰情|山东圣翰
05-29
校际交流促成长,共话主持新风采|山东圣
05-29
心系国防,声震圣翰|山东圣翰财贸职业学
05-14
山东圣翰财贸职业学院第十五届全国青少年
05-12
信息工程学院开展“同心同行,筑梦青春”
04-30
山东圣翰财贸职业学院智能工学院:红旗飘
04-30
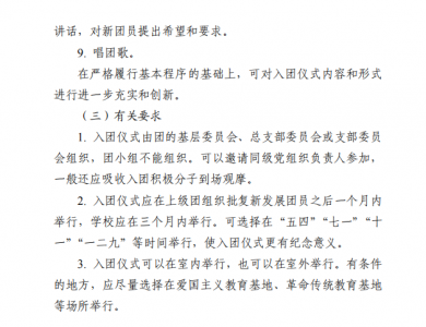
发展团员流程
发布日期:2019-12-13 09:01