推动社区教育内涵式发展,提升社会服务能力和水平
发布日期:2024-01-08 13:38

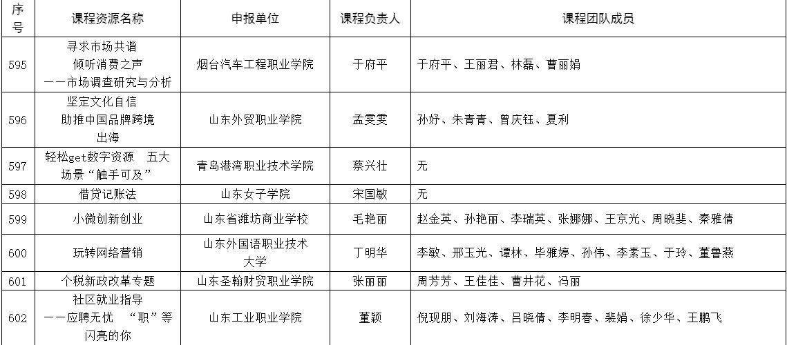
       近日,山东省教育厅公布了2023年度社区教育优秀课程资源遴选结果,学校选送的由商学院张丽丽老师负责的课程案例《个税新政改革专题》成功入选。本次遴选出的课程资源,将在“山东终身学习在线”平台免费共享。这是商学院在课程建设方面的又一历史性突破。
       本次活动是山东省教育厅为深入贯彻教育部等九部门《关于进一步推进社区教育发展的意见》(教职成〔2016〕4号)要求精神,有效提高各类教育主体资源建设的积极性、创造性,满足社区居民多样化、个性化学习需求,推动实现资源共建共享。通过学校推荐、专家评审,共有来自全省本科高校、大中专院校、中小学、地方教育行政管理单位和各类教育机构的717入选2023年度社区教育优秀课程资源。
       近年来,商学院在加强内涵建设、提高人才培养质量的同时,积极发挥学校人才、学科等资源优势,为区域经济发展提供了有力支撑。学院按照学校发展方向依托专业特色,立足社区居民生活的实际需求,主动适应继续教育个性化、多样化的发展趋势,加快社区教育课程建设,最终打造了以个税新政改革专题为案例的优质课程资源,该资源适应不同年龄层次和文化程度的需求,能够加快推动社区教育内涵式发展,不断提升社会服务能力和水平