首页
学院首页
创业资讯
创业孵化基地
创新创业大赛
创新创业教育
创新创业指导
创新创业学院
2019年11月创新创业学院正式成立。学院下设孵化运营科与教学培训科,主要承担创新创业教育、创业孵化平台的建设运维工作。学院多措并举打造双创生态,通过专创融合,构建以“岗课赛证创”五维联动为核心,培养敢于创新、勇于创业的高素质复合型创新创业人才。先后获评济南市首批创业培训机构、“济南市创业孵化基地”、“山东省创客之家”、“济南市众创空间”等多项省、市级荣誉资质,彰显了学院在创业孵化服务与教育实践领域的突出成果与专业实力。
创新创业教育
更多
校企携手搭平台 研实践育人才——山东圣翰财贸职
12-16
长清区公共就业和人才服务中心领导莅临学校开展创
12-15
器物载文脉 匠心启新程——创梦中心携手读者协会
12-08
我校教师参加2025年山东省创新创业教育师生能力提
12-03
校企协同育新才 前沿视野启未来——海信空调专家
11-07
AI赋能职业规划 校企协同育新人
11-07
职教联心 筑梦未来——走进高校创就业分享交流会
11-03
探路工大创新育人启智职教发展新程——π-Lab创梦
10-30
π——Lab 创梦中心心理团体辅导活动圆满落幕
09-29
创新创业大赛
更多
技耀泉城 赛出风采!圣翰师生在“海右技能人才大
12-16
教育部创业导师团精准赋能山东圣翰财贸职业学院为
12-01
山东圣翰财贸职业学院获奖师生参加长清区2025年“
11-27
AI赋能医养健康创梦中心团队斩获省级创新创业大赛
11-10
聚焦 “技耀泉城” 家政赛——山东圣翰财贸职业学
06-16
山东圣翰财贸职业学院大学生创新大赛(2025)校赛
06-08
山东圣翰财贸职业学院 第三届黄炎培职业教育创新
05-01
“技能筑梦,荣耀圣翰” 保育师技能大赛颁奖仪式
04-27
创新创业学院徐洪涛老师参加第十九届“挑战杯”全
04-09
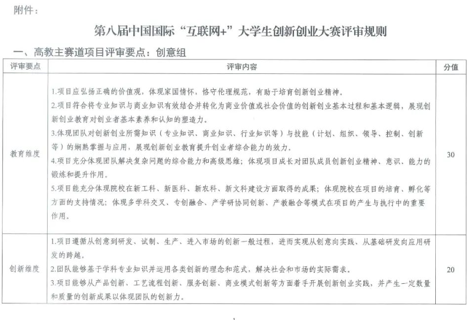
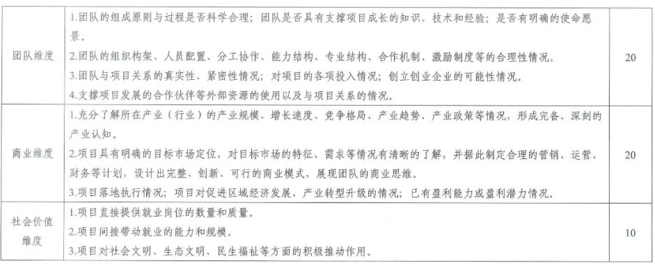
高教主赛道 | 第八届“互联网+”大赛评审规则
发布日期:2022-05-03 12:54
创新创业学院
2022年5月3日
文章来源:创新创业洞察网