山东圣翰财贸职业学院 首届“AI 院校”Logo 及 Slogan 创意大赛 圆满结束
发布日期:2024-10-18 10:45

       10月14日下午2:30,学校首届“AI 院校”Logo 及 Slogan 创意大赛决赛在创梦空间A演播室进行。本次大赛由创新创业学院和文化与宣传处共同主办。
       大赛共收到来自全校师生的255个参赛作品,最终评选出获奖作品34个。其中获奖logo作品:一等奖5个、二等奖4个、三等奖7个;获奖slogan作品:一等奖5个、二等奖4个、三等奖9个。获奖作品推荐至省赛。

    
    创新创业学院马金满老师宣读大赛评选规则
 
   评委代表徐洪涛老师宣读大赛评选标准
       本次大赛评选,全程采用无记名数字代号方式进行评选投票,最大程度确保比赛评选的公平公正原则,最终遴选出一批优秀的作品。
 
                                                              评委老师合影
       本次大赛共有五位教师评委,云商传媒学院赵冯冯老师、艺术学院郝伟宏老师、文化与宣传处韩筱千惠老师以及创新创业学院徐洪涛和李慧琪老师,同时学生代表谢佳秀、白泽欢出席参与本次大赛的评选工作。
 
  工作人员进行最后的评选汇总
  Logo设计获奖作品名单

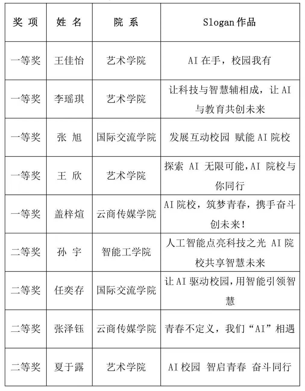
   Slogan获奖作品名单


 
 
 
                                           创新创业学院  文化与宣传处
                                                     2024年10月16日