韩国政府宣布针对境外疫苗注射者入境隔离措施的新政策
发布日期:2021-06-21 23:07

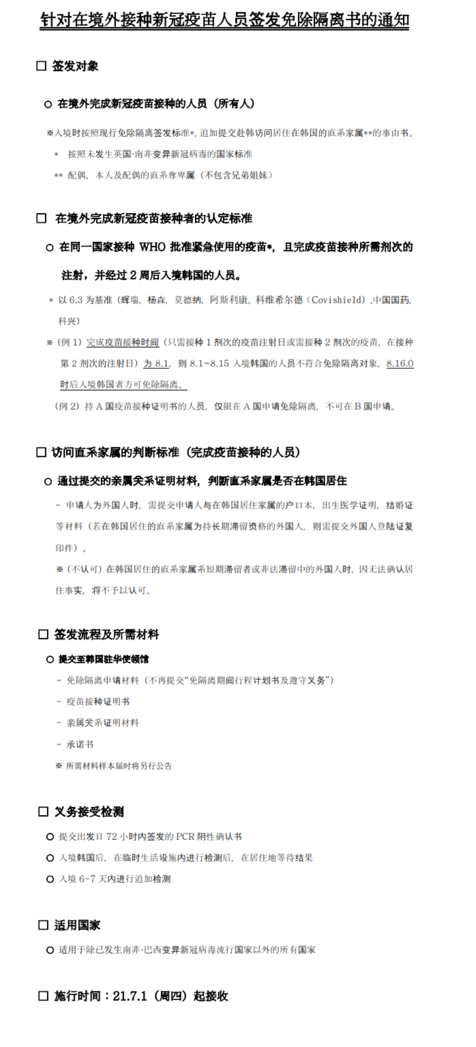
        6月13日,韩国国务总理在主持召开的中央灾害安全对策本部会议中表示,从7月起,在韩国境外完成新冠疫苗接种的人员以探访直系家属或商务、学术、公益为目的入境时,经审查可豁免隔离。


         疫苗种类需要是WHO紧急认证的疫苗,中国国药和科兴两款疫苗包括在内,也就是说在中国接种了国药或科兴疫苗的人,自7月起以探访直系家属或商务、学术、公益为目的入境韩国时可以免除14天入境自我隔离。
 
       韩国政府决定对海外疫苗接种完成者也推进与国内疫苗接种完成者相同的免除隔离制度。病毒检测等检疫措施维持不变。上述措施实施后,新政策对入境隔离措施的进一步完善,长期未能回国的侨民、、商务人士、留学生等其间遇到的种种困难有望得到缓解。(留学生指的是韩国籍学生,如果他们在国外接种了获WHO紧急许可的新冠疫苗,那么回国时可申请免除隔离
 (作者:卜晓云)