2024各国留学费用汇总,哪个才是性价比之王?
发布日期:2024-06-12 15:26

       出国留学需要一定的经济条件支撑,留学费用也是家长和同学们比较关心的问题。尤其是在筹备留学预算时,不仅要考虑学费这一直接成本,还需兼顾留学国家的日常消费水平、房屋租赁费用,以及国际间的旅行开销。
       那么各热门国家的留学费用大概要多少呢?今天带来关于各个国家出国留学的费用介绍,希望能够帮助到大家。
       不同预算留学国怎么选?
       北美地区
       美国
       1.学费
       本科: 每年7万-40万人民币之间
       硕士: 每年20万-35万人民币之间
       2.生活费
       伙食费:每年3万-6万人民币之间
       学校公寓: 每年2.1万-7.5万人民币之间
       校外租房: 每年4.2万-15万人民币之间
       加拿大
       1、学费
       本科:每年8万-14万人民币之间
       硕士:每年12万-15万人民币之间
       2、生活费
       每年大约需要15万-30万人民币。随着加拿大教育水平的提高,尤其是在商科、工程学科中居世界领先地位,加拿大学位与美国和英联邦国家的学位具有同等水准。加上加拿大留学费用相对较低,所以越来越多的人选择加拿大留学。
       加拿大有近百所公立大学,相同专业学费方面差别不是很大,根据所在地区消费水平不同,生活费会有变化。所以在选择城市时,可适当选择中等城市,生活质量和大城市相当,但生活费会比大城市低20%-30%。
       欧洲地区
       英国
       去英国留学的大部分是去读研究生。虽然英国每年的费用较高,但因为学制短,研究生只读一年,所以算下来还是比去其他国家便宜。
       英国留学的热门专业为商科、理工和传媒,学费平均在20万到22万人民币之间,生活费约10万元左右,均为一年制;像是建筑学,工程类专业有的院校是两年制。
       如果2024去英国留学 ,如果读本科建议一年准备45-60万人民币左右,如果是读硕士要多准备5-8万。
       爱尔兰
       选择去爱尔兰留学,意味着毕业后你将获得两年工签,工作5年后你可以取得身份并在这里工作。高性价比的留学体验给了你更多的选择,你也完全可以先花少量的费用在爱尔兰读书并获得毕业证书,然后再去其他国家赚钱谋生。
       值得一提的是,在爱尔兰生活开销和二线城市相当,但是房租却不便宜!具体留学开销见下表:
       德国、法国、荷兰
       如果去法国、德国、西班牙读公立大学,是免收学费的,德国、西班牙需交1万元注册费。
       由于是小语种国家,在当地就读语言学校的学费每年在4万-7万元之间。
       在法国,如果选择的不是公立大学而是私立大学的话,学费一年就大约为7万-10万元,如果在巴黎,生活费要10万元左右,要是去别的城市会稍微便宜2万-3万人民币。
       在荷兰读本科,学费加生活费,一年大约9万-12万人民币。硕士一年11万-14万人民币。
       去欧洲留学一大优势是旅游很方便,另外,可以掌握一门第二外语,回国后就业不成问题。
       总体来说,德法荷一年需要约11-20万人民币。
       意大利
       意大利以艺术与音乐财富著称,留学中艺术专业最负盛名。留学费用相对较低,是意大利一大留学优势。
       意大利对本国学生和国际学生的收费标准一致。同时,在意大利就读的生活费也比其他欧洲国家低。
       在意大利,生活费每月为500欧元-1000欧元不等。一年总开销在1万欧元左右。
       根据意大利的签证政策,留学生应将全部学费和生活费事先存入意大利的银行,学费直接转往学校,生活费则从银行提取。
       此外,意大利政府不赞成留学生打工,不希望国际学生因打工而影响学业,但学生如坚持要去勤工俭学,该国的法律也没有严格的限制,打工的机会也很多。
       总体来说,意大利每年8-10万元费用就够了。
       大洋洲地区
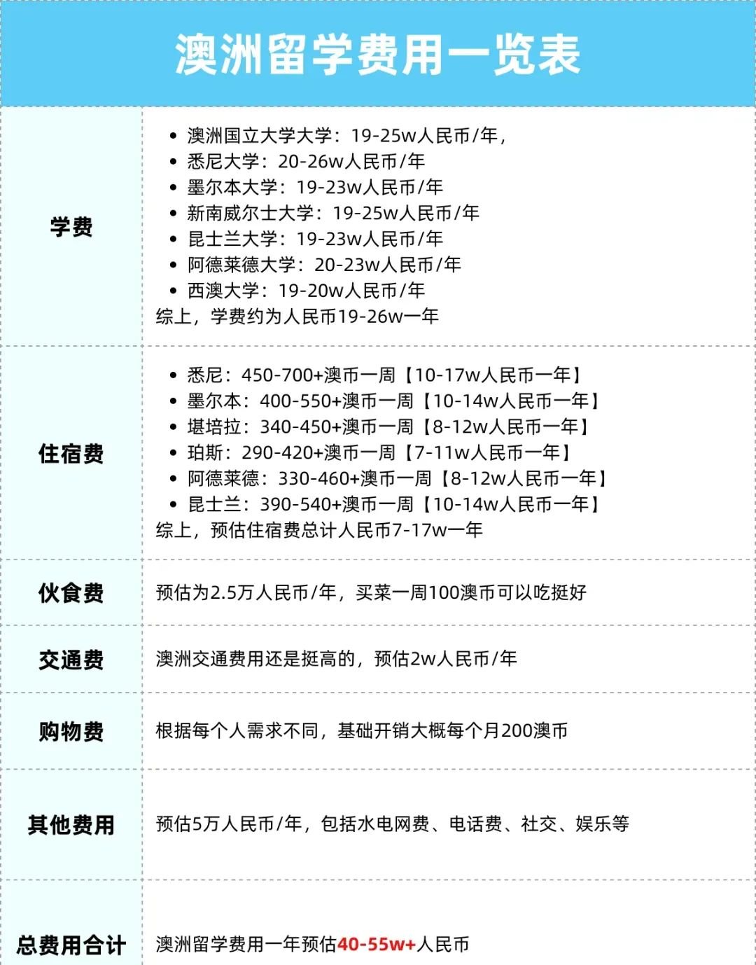
       澳大利亚
       近年来澳洲院校QS排名一路的水涨船高,八大院校24年更是全部进入QS前100名。澳洲虽然留学费用高,但学校排名、教育质量、优质的生活环境等因素吸引了大批学生前往求学。
       在澳大利亚读本科,学费一年约12万-20万人民币。读硕士的学费一年为10万-25万元。生活费在12万-20万人民币左右。
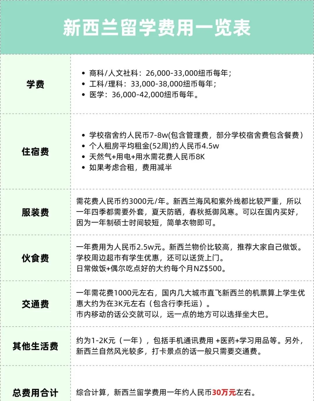
       新西兰
       新西兰作为永久回头签的国家,留学生毕业后如果符合相应的条件,比较容易拿到PR身份。
       更重要的是,无论是从学费还从汇率来说,相比其他英联邦热门留学国家,新西兰的留学花费要低得多。
       亚洲地区
       中国香港
       离家近,语言通,中国香港一直是一个不错的求学地。中国香港地区的高校拥有全英文教学环境和丰富的教学资源,邻近内地,学术交流也更加方便,学历认可度较高。
       虽然中国香港高校学费相对较低,但是生活成本较高,具体留学开销见下表:
       中国澳门
       中国澳门是一个小而安全的城市,拥有便利的生活条件。完善的医疗、交通和基础设施可以让留学生轻松地融入当地社会,并享受高质量的教育资源。
       除此以外,中国澳门的学费相较于中国香港、新加坡地区来说比较低。
       新加坡
       学制时间短,学费&生活费较低,就业创业机会多多~新加坡留学的好处数都数不过来。
       新加坡留学的年均学费远低于英美国家,在读期间还可以合法打工。另外,政府还设立了各种奖学金、助学金。
       除此以外,有 600 家跨国公司选择在新加坡设立亚洲总部,学校也会为学生搭建招聘平台,安排带薪的实习课程,大大提升学生的就业率。
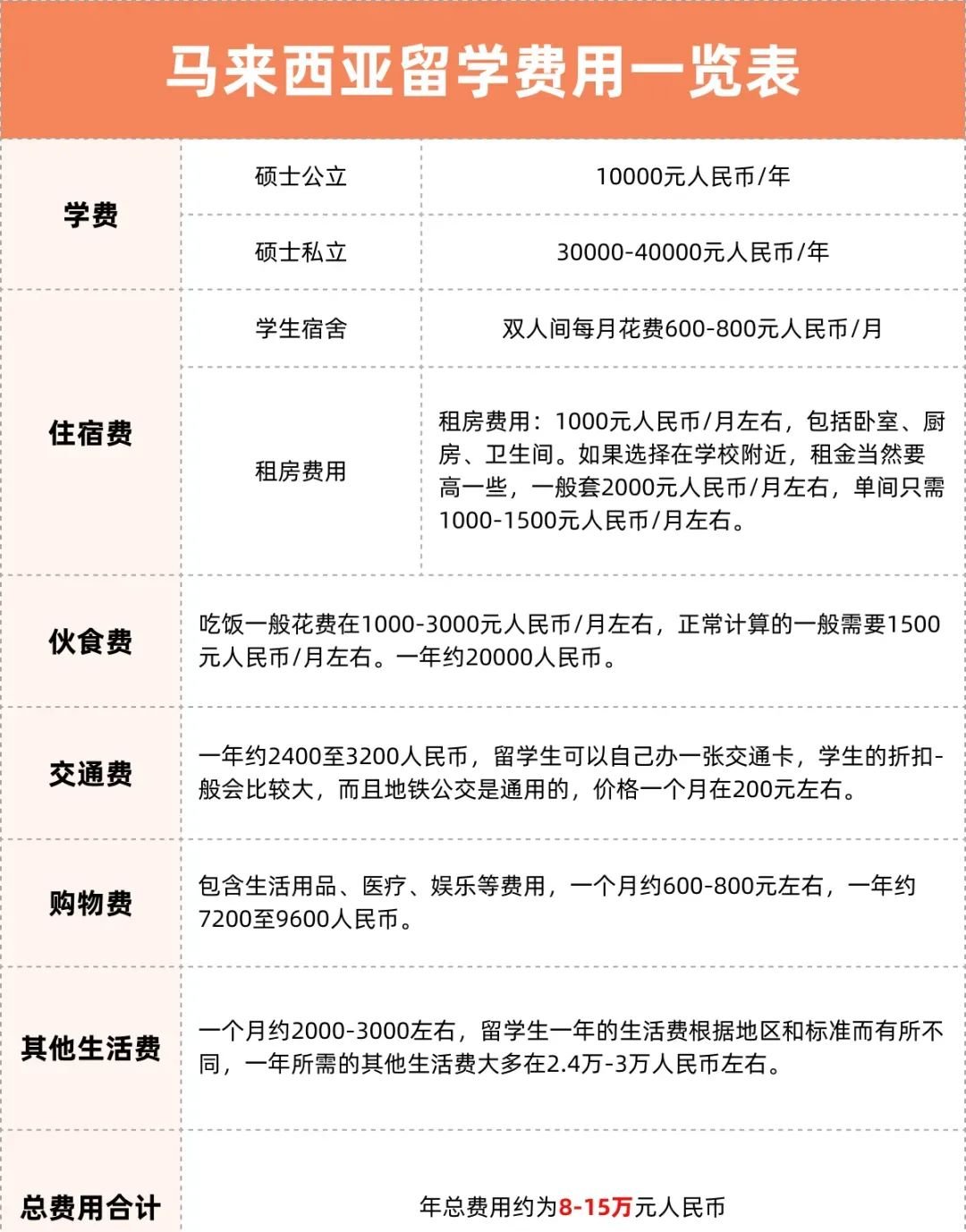
       马来西亚
       马来西亚本科是3年制,研究生是1年到2年制。马来西亚留学费用,每个学校并不相同,一般都是3年在4万马币-8万马币之间,另外不同专业学费也不一样。
       马来西亚留学一年费用平均为8万人民币左右,主要花费还是学费,生活费的话和国内差不多,物价来说很多东西比国内还便宜很多,比如油价,汽油价,液化气价,生活洗刷用品价格都比国内低。
       日本
       日本的大学分为国立大学和私立大学,国立大学的费用一年为3万-6万元人民币,私立大学一年的费用为6万-8万人民币。
       生活费一年大约在5万-7万人民币,在各留学国家中是比较低的。
       国立大学学费最便宜,各专业学费是一样的。私立大学根据不同专业,收取不同学费。法学部和经济学部的学费是国立大学的1.4倍,艺术学部是国立大学的2.3倍。
       国立大学有50%或100%的减免制度,私立大学也有减免制度,但是每个大学的减免率是不同的。
       总体来说,日本留学每年需要大概8-15万人民币。
       韩国
       相对而言,韩国的留学学费并不高,比较适合国内的工薪家庭子女。
       韩国国立和公立大学的本科生一年学费大约是1.5万-2万元;研究生是2万-2.5万元。私立大学本科生一年学费大约是3万-4万人民币,研究生为4万人民币。
       韩国的奖学金也是十分优厚的,在校学习优良的学生可以享受包括国际机票,生活费、学费、研究费、住宿费等在内的各种费用。
       总体来说,学费加生活费,一年约10万-12万人民币。
       以上就是为同学们整理出的各热门留学国家留学一年的大致费用,面对高昂的留学费用,许多留学生都感到压力山大。然而,有一些实用的方法可以帮助你降低留学费用。比如:申请奖学金或助学金,减轻学费负担;或者可以选择兼职工作或参加实习项目,赚取一定的生活费用等等。
       上述总结的费用仅供大家参考,每个人的情况都不同,详细的费用还是需要根据自身具体情况来估量。
       最后也要提醒大家,在考虑出国留学时,一定要结合自己的留学目标,综合考虑留学投入和产出对比,让自己的留学之旅不留遗憾。
(文章内容节选自微信公众号“韩国留学-韩国大学联盟  ”,略有删改)