学校首页
大赛领航
赛事捷报
新闻速览
以赛促教 以赛促学 以赛促改
赛教融合 岗课证赛 综合育人
大赛领航
更多
关于举办第十一届“学创杯”全国大学生创业综合模拟大赛山东
06-11
智能工学院接收关于举办第十六届山东省大学生科技节的通知
06-03
智能工学院接收来自山东省人力资源和社会保障厅关于组织开展
06-03
关于组织参加2024金砖国家职业技能大赛的通知
05-30
第十六届山东省大学生科技节暨第七届山东省大学生人工智能大
05-29
信工学院全力备战教学能力大赛
05-23
溯源立本,以说促思 ——山东圣翰财贸职业学院2024年教师“
05-18
检验检疫技能模拟大赛展现学生实操能力,王校长亲临指导提升
05-15
康复治疗大赛备赛火热进行:王校长亲自指导脑卒中评估,学子
05-15
健康养老照护赛项学生严谨训练,全力备战国赛
05-15
赛事捷报
更多
圣翰才俊闪耀数竞赛场,铸就辉煌篇章
06-11
信息工程学院在大唐杯省赛中斩获一等奖
05-14
圣翰玫瑰,省体绽放
04-24
公共基础部教师在2023年第四届全国高等院校英语能力大赛中获
04-16
我校足球队参加济南长清第三届大学生文化艺术节足球联赛并获
03-22
圣翰学子在山东省大学生专科数学竞赛中取得历史性突破
03-22
公共基础部在第十四届山东省大学生科技节——“金德杯”第三
03-22
智能工学院汽车教研室参加山东省电能替代行业职业技能竞赛
03-21
智能工学院师生在2023年山东省“技能兴鲁”职业技能大赛 新
03-21
汽车教研室喜获“未来领袖”杯第八届山东省大学生创客大赛总
03-21
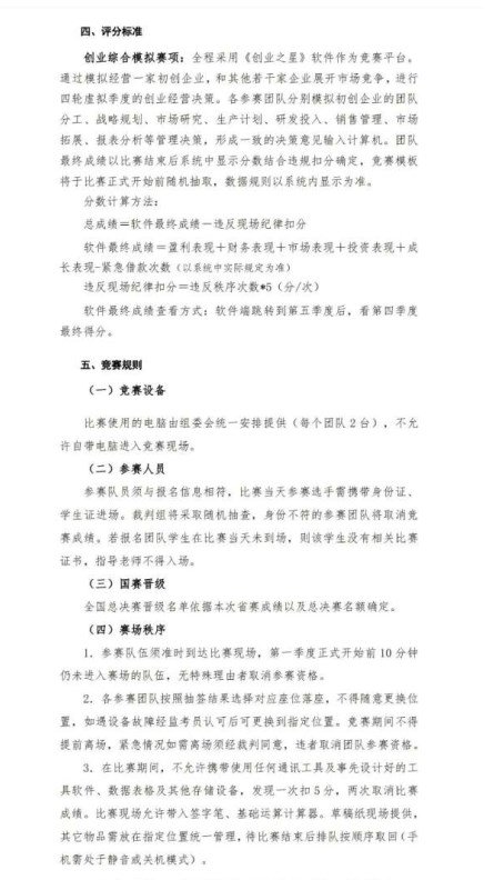
关于举办第十一届“学创杯”全国大学生创业综合模拟大赛山东省创业综合赛项高职组选拔赛的通知
发布日期:2024-06-11 16:30
各有关院校:
为选拔优秀团队参加第十一届“学创杯”全国大学生创业综合模拟大赛,根据《关于举办第十一届“学创杯”全国大学生创业综合模拟大赛山东省选拔赛的通知》有关要求,大赛组委会决定于6月23日举办第十一届“学创杯”全国大学生创业综合模拟大赛山东省创业综合模拟赛项高职组选拔赛。现就有关事项通知如下:
来源:“学创杯创业大赛”微信公众号