学校首页
中心简介
新闻资讯
校企合作
招聘信息
就业指导
下载专区
媒体宣传
毕业生风采
新闻资讯
更多
山东圣翰财贸职业学院参加 2025国际产教研融合发
03-25
山东圣翰财贸职业学院赴金华职业技术大学交流 共
03-24
圣翰学子在第二届大学生职业规划大赛中斩获铜奖
03-21
学校实习就业办公室 组织召开2025届毕业生就业专
03-20
山东圣翰财贸职业学院赴泰盈科技开展考察交流
03-07
深化校企合作促产教融合
03-06
济南市长清区人力资源和社会保障局一行 到学校座
02-28
学校实习就业办公室一行赴山东青年政治学院 参观
02-27
就业创业服务补助谁能享受?
02-18
招聘信息
更多
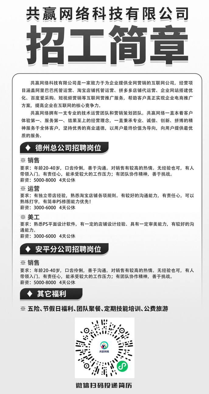
共赢网络科技有限公司招聘信息
04-09
2025年度·泰安市供销集团泰安市泰供电子商务有限
04-09
格力电器(临沂)有限公司
03-06
山东魏桥创业集团有限公司2025年招聘简章
01-25
北京通建&长清电信联合招聘
12-23
豪迈集团股份有限公司招聘信息
11-28
山东邹平建业集团招聘简章
11-21
温州医科大学附属第一医院麻醉复苏室辅助护士2024
11-21
山东众妙管理咨询有限公司招聘简章
05-27
共赢网络科技有限公司招聘信息
发布日期:2025-04-09 16:31
共赢网络科技有限公司招聘信息如下:
来源:大众人才网
初审:何冉冉
复审:李柳健
终审:冯兴师