学校首页
学院概况
人才培养
学院简讯
专业设置
师资队伍
学生工作
就业工作
规章制度
党团工作
智能工学院
学院重视专业建设和学生培养,自动化技术(电梯)专业群于2017年获批山东省高等职业院校第二批品牌专业群建设项目。立项山东省教育教学研究课题5项,山东省职业教育教学改革研究课题2项,发表论文百余篇、其它教科研课题立项几十余项,获得山东省职业院校技能大赛二等奖4项,三等奖5项。创建3个产业学院、6个标准实训室。学院已为区域经济和产业升级培育大量高技能人才,学院将持续砥砺奋进,为实现智能制造强国目标贡献力量。
通知公告
更多
秋意渐浓添凉意,校园温馨提示请查收
10-11
新学期校历已至,请查收
02-21
汽车教研室喜获“未来领袖”杯第八届山东省大学生
10-07
山东圣翰财贸职业学院明确新学期学生开学相关要求
02-21
山东圣翰财贸职业学院2022年单独招生和综合评价招
02-21
山东圣翰财贸职业学院做好寒假疫情防控工作
01-29
坚定不移坚持不懈智能工学院全力以赴做好国庆节假
10-08
山东圣翰财贸职业学院设置学生校内投诉热线
04-16
山东圣翰财贸职业学院关于2021年春季学期开学有关
02-20
就业工作
更多
智能工学院宋明乾:多岗实习炼本领 知行合一践初
02-28
寒假不停歇 指导不断线——山东圣翰财贸职业学院
02-28
智能工学院开展企业实习巡视 筑牢学生实践育人防
02-28
圣翰学子陈保斌实习表现优异 获评企业优秀实习学
02-28
智能工学院周浩实习表现亮眼 获海尔制冷高度认可
02-28
智能工学院开展实习巡视 护航2026届学子企业实践
02-27
智能工学院冬雨濛:多岗实习炼本领 知行合一践初
02-27
多岗历练强本领 知行合一促成长——智能工学院刘
02-26
智能工学院开展实习巡视 深化校企协同育人
02-26
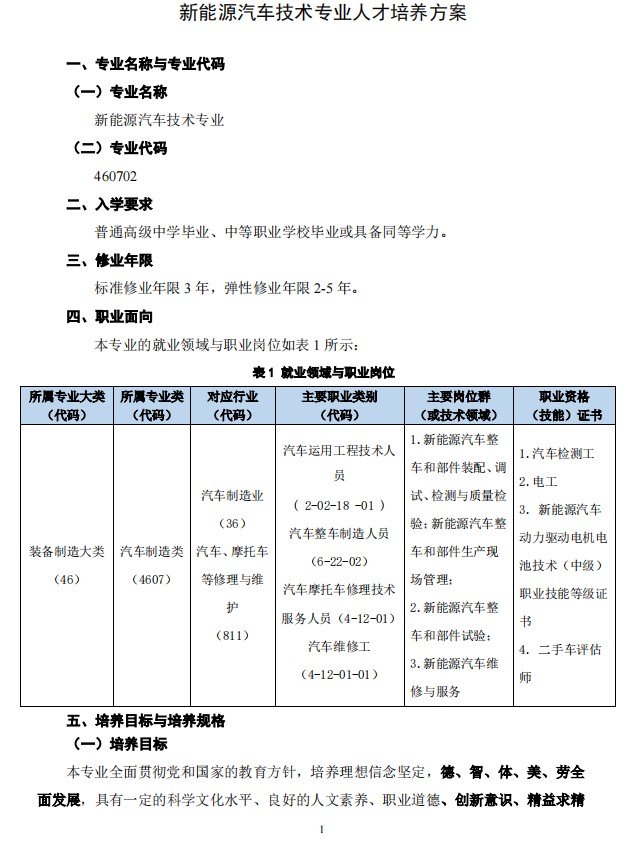
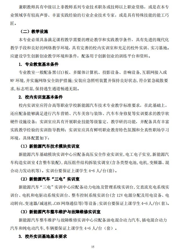
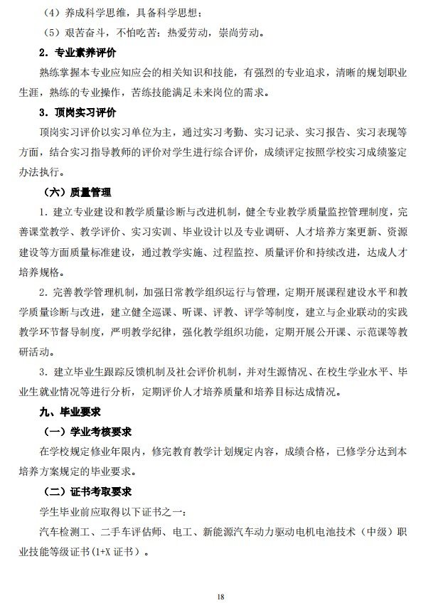
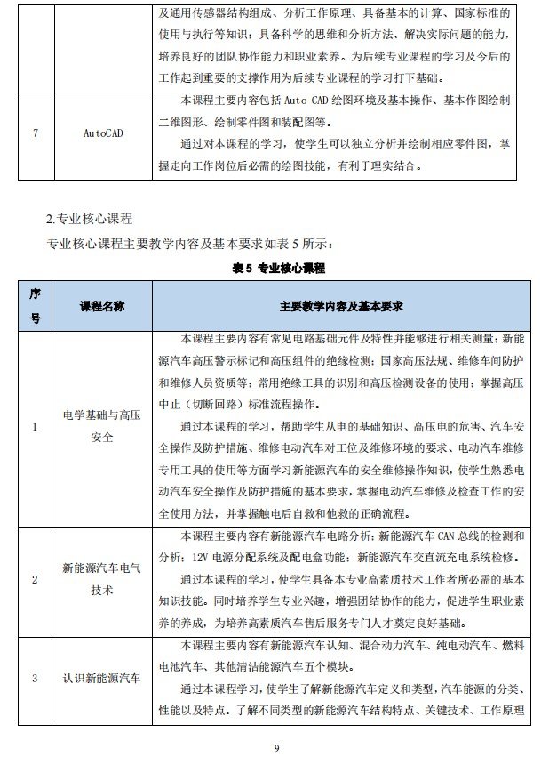
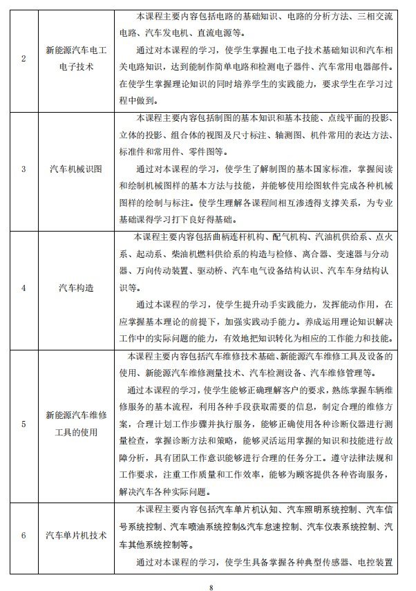
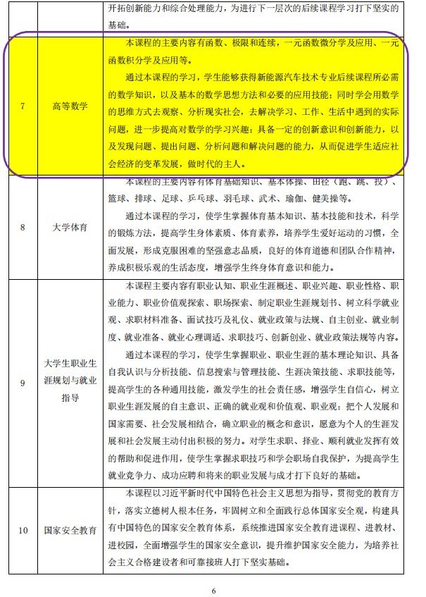
新能源汽车技术专业人才培养方案
发布日期:2023-07-20 18:50