学校首页
学院简介
学院动态
专业设置
师资队伍
人才培养
学生工作
就业实训
迈向国际
食品药品与医学技术学院
食品药品与医学技术学院紧扣"健康中国"战略,秉持"精技崇德,笃行创新"理念,聚焦医学技术、药学及食品质量安全三大领域,打造医药食品特色专业群。学院深化"医工结合"协同育人机制,创新"课程教学-岗位实践-技能竞赛-资格认证"四位一体教学模式,依托"双师型"师资与产教融合实训平台,培养高素质应用型人才。同时,积极开展医疗技术服务和公益活动,致力建设成为服务基层医疗与区域健康产业的应用型人才培养基地。
人才培养
更多
精准排课筑牢教学根基
01-29
健康学院实训室精细化管理再升级
01-27
公共基础部高等数学教研室赴健康学院开展课程协同
01-23
健康学院赴济南显微外科医院开展“优企引才”定向
01-23
山东圣翰财贸职业学院健康学院举行外聘教师教学能
01-22
山东圣翰财贸职业学院赴山东中医药大学附属大学城
01-22
表彰先进树榜样,笃学精技促成长 ——《放射物理
01-13
践行“线上线下融合”新型考试模式,促进口腔医学
01-08
健康学院《寄生虫学检验》课程考试形式革新,以创
01-08
学生工作
更多
健康学院成功举办“迎新焕彩 健行未来”元旦晚会
12-31
健康学院医学影像技术专业学生许敏的实习心路
12-29
光影淬炼,笃行成长
12-29
健康学院成功举办2025年第2期入党积极分子教育培
12-26
健康学院成功举办“励志、成长、感恩”主题活动
12-26
健康学院元旦晚会精彩排练
12-22
健康学院拔河比赛圆满落幕
12-22
凝心聚力展雄姿,青春逐梦竞风流——健康学院举行
12-17
健康学院召开2025年冬季学期期末考试工作部署会议
12-14
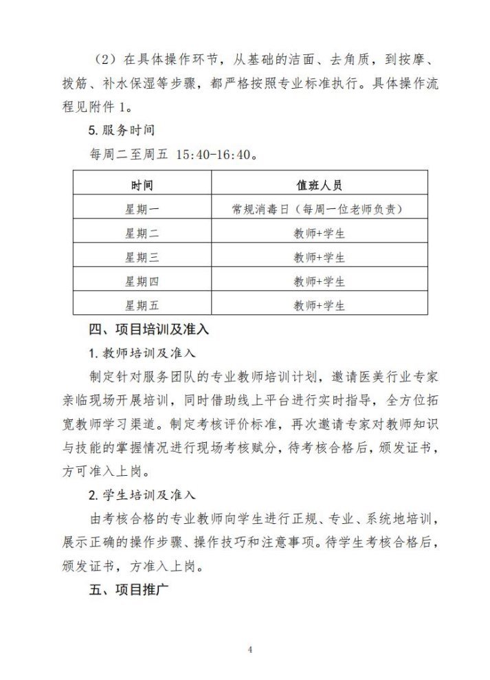
医学美容技术专业“面部基础护理”技能提升项目(圣翰健发[2025]4号)
发布日期:2025-03-31 10:10
初审:潘丽媛
复审:王学屏
终审:汪娟海
部门:健康学院