首页
学校概况
组织机构
党建工作
人文圣翰
招生就业工作
招生信息网
就业信息网
人才引进
校园文化
大赛风云
信息公开
通知公告
信息公开
更多
山东圣翰财贸职业学院2024—2025学年度信息公开工
10-31
资产管理中心组织开展仓库图书整理行动
04-11
山东圣翰财贸职业学院考勤管理规定(试行)
09-26
艺术发展教育年度报告
09-23
山东圣翰财贸职业学院发展规划
09-23
山东圣翰财贸职业学院教职工违规违纪处理规定(试
09-23
山东圣翰财贸职业学院调休管理办法(试行)
09-23
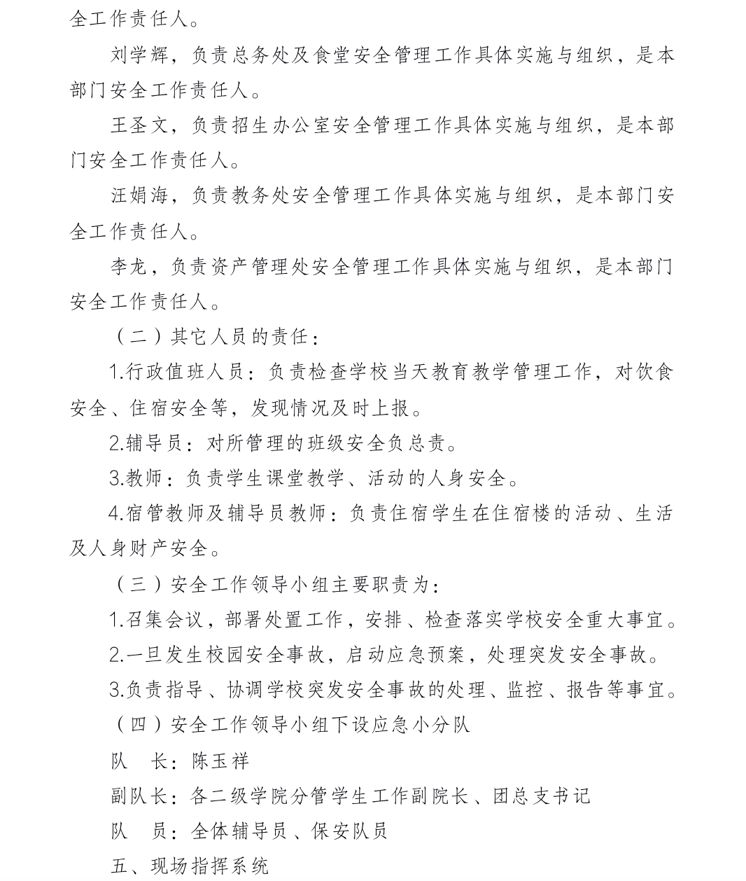
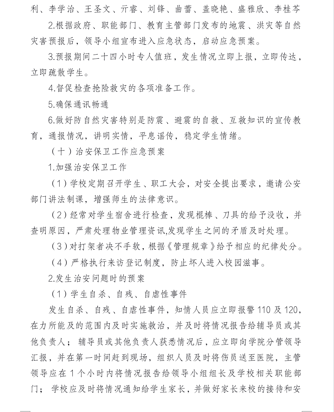
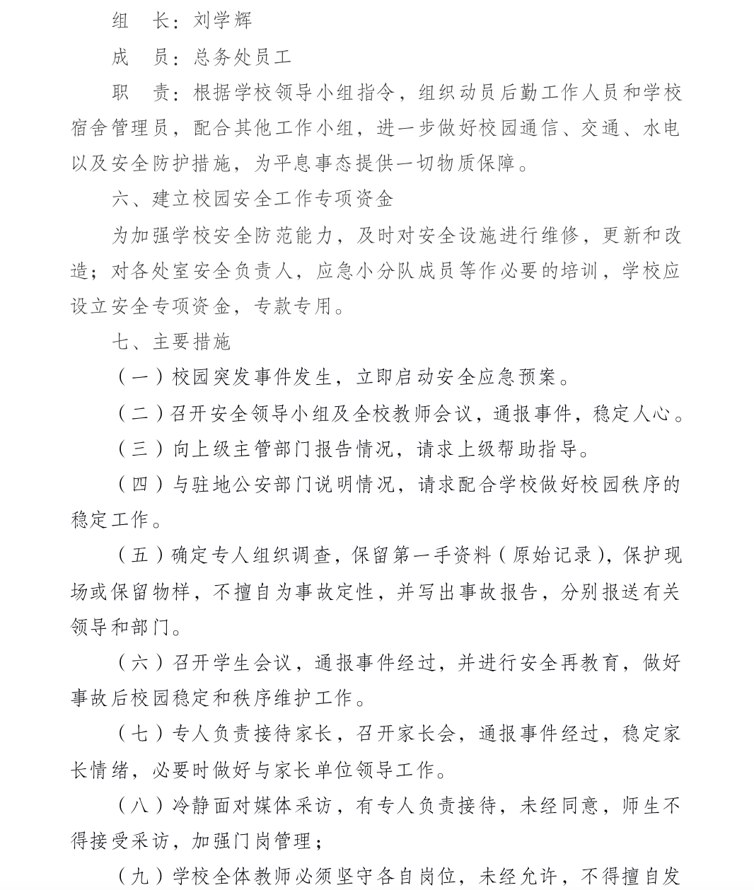
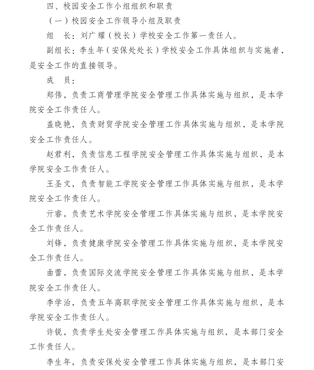
山东圣翰财贸职业学院校园安全应急方案
09-23
山东圣翰财贸职业学院问题反馈处理流程
09-23
信息公开制度
更多
高等学校信息公开办法
03-09
山东圣翰财贸职业学院校园安全应急方案
发布日期:2022-09-23 16:24